近期,天津大学生命科学学院王涛团队在病毒学领域著名期刊Journal of Virology在线发表论文,题目为“Typical Stress Granule proteins interact with the 3'-UTR of Enterovirus D68 to inhibit viral replication”。

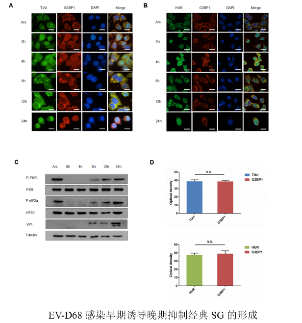
应激颗粒(Stress Granules, SGs)是真核细胞在应对外界胁迫刺激以及病毒感染时形成的致密颗粒物,其主要结构组成包括翻译起始阶段的 mRNAs、RNA 结合蛋白等,也被证实能够拮抗多种病毒的增殖。EV-D68是一种重要的人类肠道病毒,可引起典型上呼吸道感染症状,同时还会诱发中枢神经系统疾病急性弛缓性麻痹、急性无力脊髓炎等神经系统疾病的发生。近年来我国对EV-D68的检出率逐渐升高,存在大规模暴发的风险。王涛团队发现EV-D68感染早期可通过依赖PKR和eIF2α磷酸化的经典途径诱导宿主细胞中SGs形成,但在后期却抑制了它们的形成。

研究者证实SGs的形成抑制EV-D68的复制,而该抑制作用是SGs蛋白TIA1,HUR和G3BP1结合EV-D68 RNA的3'-非翻译区(UTR)特异性序列而实现。该特异性序列存在证实EVD68具有不同于其它肠道病毒的3'UTR的二级结构和三级结构。


随着感染的进展,G3BP1被EVD68 3Cpro切割而导致SGs的减少,这是病毒对响应亚砷酸盐(Ars)的SGs的形成逐渐减少。该机制广泛存在于肠道病毒属病毒,是病毒拮抗SGs的策略。本研究中,作者发现并详细阐述了SGs抑制EV-D68 复制及病毒逃逸的机制,为寻找抗EV-D68的药物提供了重要靶点。

王涛课题组硕士研究生成金燕是论文第一作者,王涛研究员和天津大学环境科学与工程学院王志云副教授为论文共同通讯作者。此项目得到了国家重点研究开发计划和天津市自然科学基金的支持。
本文链接:https://jvi.asm.org/content/early/2020/01/09/JVI.02041-19
合作联系方式:wangtaobio@tju.edu.cn