2020-10-29
应力发光材料是一类在微弱的机械外力刺激下,其内部储存的能量以发光形式释放的材料。灵敏感应外力的特性使其在生物医学领域(应力传感、人造皮肤等)有良好的应用前景。然而,现有接触式的激活方式限制了其在深层生物组织的应用。因此,寻找一种非接触的激活方式对于拓宽应力发光材料在生物医学领域的应用十分重要。
近日,天津大学生命科学学院常津教授团队在Advanced Functional Materials (IF:16.8)上发表了题为“Remote Regulation of Optogenetic Proteins by a Magneto‐Luminescence Microdevice”的论文。本论文将应力发光材料(掺杂镧系元素的CaZnOS晶体)和磁棒结合,构建了非植入式和植入式“磁-力发光”微器件。并以此微器件及操作系统为基础开展了不同深度组织中光遗传蛋白的调控研究,包括浅表肿瘤的光动力治疗和小鼠的神经调节。
研究发现:
(1)非植入式和植入式“磁-力发光”微器件发光裸眼可见、光强可调且具有良好的光稳定性。

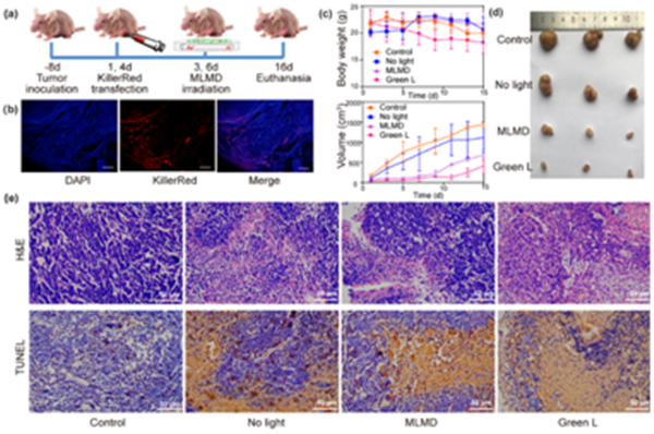
(2)非植入式“磁-力发光”微器件刺激表达有光遗传蛋白(KillerRed)的肿瘤细胞产生大量活性氧,用于抑制皮下肿瘤的生长。

(3)植入式“磁-力发光”微器件刺激表达有光遗传蛋白(C1V1)的大鼠初级运动皮层,用于自由移动大鼠的行为学研究。

这项工作不仅为光遗传学开辟了一条新的途径,而且为拓展应力发光材料的生物医学应用提供了一种新的激发模式。
论文第一作者为天津大学生命科学学院博士生张英英和香港城市大学博士生张鑫,论文通讯作者为天津大学生命科学学院常津教授、王汉杰副教授和香港城市大学王锋副教授。天津大学生命科学学院为论文第一完成单位,该研究得到国家重点研发计划、国家自然科学基金的资助支持。
文章信息:
Zhang, Y.; Zhang, X.; Wang, H.; Tian, Y.; Pan, H.;Zhang, L.; Wang, F.; Chang, J., Remote Regulation of Optogenetic Proteins by aMagneto‐Luminescence Microdevice. Advanced Functional Materials 2020, 2006357.
文章链接:
https://onlinelibrary.wiley.com/doi/10.1002/adfm.202006357