2020-12-02
近年来,基于化学小分子的肿瘤免疫治疗作为一种新的治疗策略,具有治疗效果好、反应迅速的特点,且在预防肿瘤复发方面具有显著优势。然而,现有的免疫治疗往往由于缺乏精确性和可调性,导致治疗效果差或对正常组织器官造成严重副作用,从而限制了肿瘤免疫治疗的临床应用。
近日,天津大学生命科学学院常津教授团队在Chemical Engineering Journal(IF:10.6)上发表了题为“Sonogenetic nanosystem activated mechanosensitive ion channel to induce cell apoptosis for cancer immunotherapy”的论文。本论文将机械敏感离子通道蛋白MSCL(作为超声感受器)和纳米材料结合,构建了一种具有超声响应特征的纳米系统。并以此纳米声遗传系统及超声波为基础,展开了一系列超声调控抗肿瘤免疫治疗研究。
本文要点:
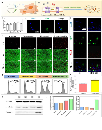
1. 超声作用于表达机械敏感离子通道蛋白(MSCL)的肿瘤细胞,细胞内Ca2+浓度升高可触发细胞凋亡信号转导过程。

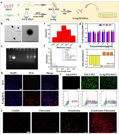
2. 构建的纳米系统(FeAlg/PEI/MSCL)作为一个载体可以安全,有效地向细胞内递送转染试剂PEI和机械敏感离子通道蛋白MSCL质粒。

3. 在小鼠黑色素瘤模型中,该纳米系统在超声的作用下触发免疫作用的效果得到了很好的验证,有效地抑制了肿瘤的生长。
该研究利用纳米声遗传学的独特优势为肿瘤治疗提供了一种新方法,并扩大了声遗传学的应用范围。
参考文献:
He, T.; Wang, H.; Wang, T.; Pang, G.; Zhang, Y.; Zhang, C.; Yu, P.; Chang, J., Sonogenetic nanosystem activated mechanosensitive ion channel to induce cell apoptosis for cancer immunotherapy. Chemical Engineering Journal 2020, 127173.
https://doi.org/10.1016/j.cej.2020.127173
论文第一作者为天津大学生命科学学院硕士生何天地和王汉杰副教授,论文通讯作者为天津大学生命科学学院常津教授和王汉杰副教授。天津大学生命科学学院为论文第一完成单位,该研究得到国家重点研发计划和国家自然科学基金的资助。