2021-04-02
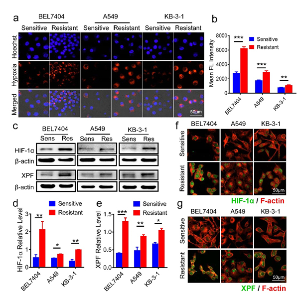
用顺铂治疗的各种癌症几乎都会产生耐药性,而这往往是由大量的DNA修复引起的。因此迫切需要寻找出顺铂耐药癌症的后天漏洞,以确定尚未发现的治疗方法。
近日,天津大学生命科学学院常津教授团队在Science子刊Science Advances杂志上发表了题为“Exploiting the acquired vulnerability of cisplatin-resistant tumors with a hypoxia-amplifying DNA repair–inhibiting (HYDRI) nanomedicine”的研究论文。本工作报道了一个富有启发性的策略,通过利用细胞产生耐药性时增加的细胞内缺氧来对抗肿瘤耐药性。

本文要点:
(1)构建了一种缺氧扩增DNA修复-抑制脂质体纳米药物(简称为HYDRI NM),该药物由铂(IV)前药作为构建基元,葡萄糖氧化酶(GOx)和缺氧激活的替拉帕明(TPZ)的作为有效载荷配制而成。
(2)在临床相关模型的研究中,包括患者源性类器官和患者源性异种移植瘤,HYDRI NM均能够有效抑制顺铂耐药肿瘤的生长。

本文第一作者为天津大学博士生陈静、上海交通大学附属新华医院博士后汪雪和广州医科大学博士后袁园,通讯作者为天津大学常津教授、广州医科大学郭伟圣教授和国家纳米科学中心梁兴杰研究员。该研究得到国家重点研发计划和国家自然科学基金的资助。
参考文献:
Jing Chen, et al. Exploiting the acquired vulnerability of cisplatin-resistant tumors with a hypoxia-amplifying DNA repair–inhibiting (HYDRI) nanomedicine. Sci. Adv., 2021.
DOI: 10.1126/sciadv.abc5267
https://advances.sciencemag.org/content/7/13/eabc5267